环境学院全体学生:
根据学院统一工作安排,现面向学院本科生公开选拔环境学院2026年团学组织主席团成员。现将具体事宜通知如下:
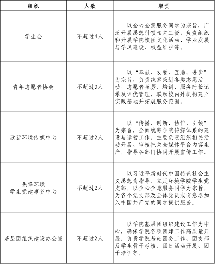
一、选拔岗位和岗位职责

二、应聘条件
1.应聘团学组织主席团成员者应为西南交通大学环境科学与工程学院2023级或2024级在籍在校本科生。
2.中共党员(中共预备党员)或特别优秀的共青团员优先。政治素质过硬,理想信念坚定,热爱和拥护中国共产党,深刻领会“两个确立”的决定性意义,增强“四个意识”、坚定“四个自信”、做到“两个维护”。
3.具有强烈的爱国意识、爱国情感,积极弘扬和践行社会主义核心价值观,模范遵守宪法和法律、法规,遵守学校规章制度,品行端正,作风务实。
4.熟悉了解学院共青团、团学组织、学生社团各项工作,具有较强的统筹协调、组织策划、实施运行能力,具有学生组织工作经历,现任学生骨干职务,有校院两级学生组织工作经历者优先。
5.团结同学,乐于奉献,公道正派,具有良好的群众基础。
6.学习成绩优异,无课业不及格情况,在校期间未受任何纪律处分,具有很好的榜样示范效应。
7.学生会主席团成员候选人政治面貌为中共党员(中共预备党员)或特别优秀的共青团员,学习成绩原则上综合排名在本专业前30%以内。根据《共青团中央 全国学联秘书处关于普通高等学校学生(研究生)代表大会工作规定》,学生会主席团成员通过召开学生代表大会从主席团成员候选人中选举产生。
三、选拔流程
1.自主报名:凡符合应聘条件的学生均可报名。学生个人下载《环境学院2026年团学组织主席团登记表》(附件),如实填写个人信息,于2026年4月27日(星期一)17:30前,将《登记表》纸质版报送至X4351办公室曾老师处,电子版发送至邮箱swjtuesexgz@163.com,邮件主题格式为“环境学院团学组织主席团报名-组织名-姓名”;
2.综合考核:对报名同学的政治性、先进性、群众性进行综合考察,候选人需进行3分钟以内的个人陈述(需自行准备PPT),内容包括自我介绍以及对所竞聘岗位的认识、对所竞聘组织发展建议等,并回答由选聘小组提出的与竞聘岗位相关的问题,时间不超过5分钟(不区分岗位,将酌情安排笔试);
3.学院团委确定候选人后,在全院范围内公示3天,公示无异议后予以聘任。
后续考核具体形式和时间地点将通过电话或短信等方式通知应聘团学组织主席团的学生。
联系人:曾老师、向老师
联系电话:028-66368576
环境学院团委
2026年4月22日